Product Summary
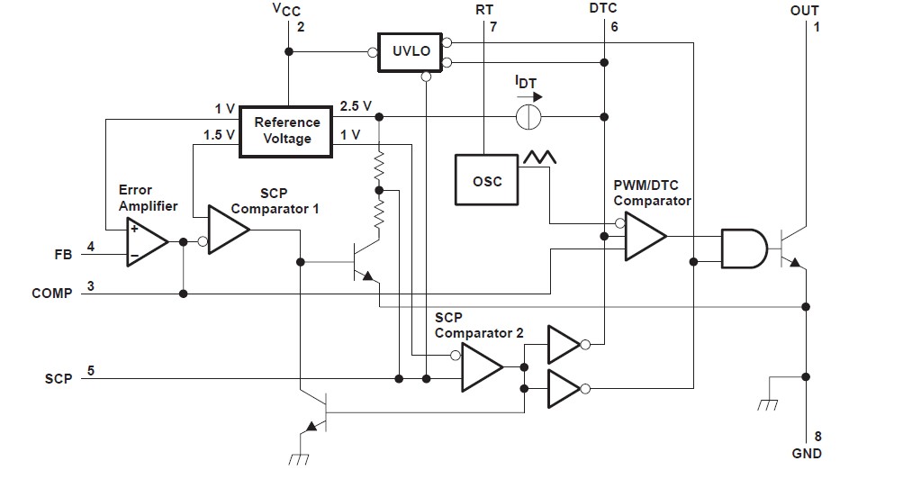
The 5001AQ is a pulse-width-modulation control circuit. Designed primarily for power-supply control, the 5001AQ contains an error amplifier, a regulator, an oscillator, a PWM comparator with a dead-time-control input, undervoltage lockout (UVLO), short-circuit protection (SCP), and an open-collector output transistor. The 5001AQ has a typical reference voltage tolerance of ±3% compared to ±5% for the 5001AQ. The error-amplifier common-mode voltage ranges from 0 V to 1.5 V.
Parametrics
5001AQ absolute maximum ratings: (1)Supply voltage, VCC (see Note 1): 41 V; (2)Amplifier input voltage, VI(FB): 20 V; (3)Output voltage, VO, OUT: 51 V; (4)Output current, IO, OUT: 21 mA; (5)Output peak current, IO(peak), OUT: 100 mA; (6)Operating ambient temperature range, TA: TL5001C, TL5001AC: –20℃ to 85℃; (7)Storage temperature range, Tstg: –65℃ to 150℃; (8)Lead temperature 1,6 mm (1/16 inch)from case for 10 seconds: 260℃.
Features
5001AQ features: (1)Complete PWM Power Control; (2)3.6-V to 40-V Operation; (3)Internal Undervoltage-Lockout Circuit; (4)Internal Short-Circuit Protection; (5)Oscillator Frequency . . . 20 kHz to 500 kHz; (6)Variable Dead Time Provides Control Over Total Range; (7)±3% Tolerance on Reference Voltage (TL5001A); (8)Available in Q-Temp Automotive HighRel Automotive Applications Configuration Control / Print Support Qualification to Automotive Standards.
Diagrams

![]() |
![]() 5001 |
![]() Ohmite |
![]() Knobs & Dials 5.5' 1-100DIAL |
![]() Data Sheet |
![]()
|
|
||||||||||||
![]() |
![]() 5001/POM |
![]() Pomona Electronics |
![]() Test Plugs & Test Jacks BINDING POSTS TO B |
![]() Data Sheet |
![]()
|
|
||||||||||||
![]() |
![]() 50010 |
![]() |
![]() FE-BASE FOR WAVE PLUS, KFM & JFM |
![]() Data Sheet |
![]() Negotiable |
|
||||||||||||
![]() |
![]() 500103B00000G |
![]() Aavid Thermalloy |
![]() Heat Sinks BLK HEAT SINK TO-3 |
![]() Data Sheet |
![]()
|
|
||||||||||||
![]() |
![]() 50010-5344CLF |
![]() FCI |
![]() High Speed / Modular Connectors 4 ROW VERTICAL HEADER,-PRESS FIT, 1 G.P. |
![]() Data Sheet |
![]()
|
|
||||||||||||
![]() |
![]() 50010WT |
![]() Luxo Corporation |
![]() Hearing & Vision Aids Wave KFM JFM LC base White |
![]() Data Sheet |
![]()
|
|
||||||||||||
(China (Mainland))











