Product Summary
The PB58R is a high voltage, high current amplifier designed to provide voltage and current gain for a small signal, general purpose op amp. Including the power booster within the feedback loop of the driver amplifier results in a composite amplifier with the accuracy of the driver and the extended output voltage range and current capability of the booster. The PB58R can also be used without a driver in some applications, requiring only an external current limit resistor to function properly. Applications are (1)High voltage instrumentation; (2)Electrostatic transducers & deflection; (3)Programmable power supplies up to 280v p-p.
Parametrics
PB58R absolute maximum ratings: (1)Supply voltage, +VS to –VS : 300V; (2)Output current, within SOA: 2.0A; (3)Power dissipation, internal at TC = 25°C: 83W; (4)Input voltage, referred to COM: ±15V; (5)Temperature, pin solder—10 sec max: 300°C; (6)Temperature, junction: 175°C; (7)Temperature, storage: –65 to +150°C; (8)Operating temperature range, case: –55 to +125°C.
Features
PB58R features: (1)Wide supply range — ±15V to ±150V; (2)High output current — 1.5A Continuous (PB58); (3)Voltage and current gain; (4)High slew — 50V/μs minimum (PB58); (5)Programmable output current limit; (6)High power bandwidth — 320 kHz minimum; (7)Low quiescent current — 12mA typical; (8)Evaluation kit — see EK50.
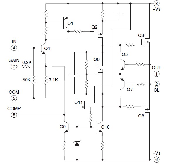
Diagrams

(China (Mainland))






