Product Summary
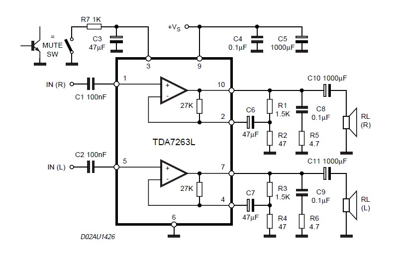
The TDA7263L is a class AB dual audio power amplifier assembled in Single IN Line 10 pins package, specially designed for high quality sound application as HI-FI music centers and stereo TV sets.
Parametrics
TDA7263L absolute maximum ratings: (1)Supply Voltage without Load: 30 V; (2)Output Peak Current (repetitive f >20Hz): 1.7 A; (3)Output Peak Current (non repetitive, t = 100μs): 2 A; (4)Total Power Dissipation (Tcase = 70°C): 8 W; (5)Operating Temperature Range: 0 to 70 °C; (6)Storage & Junction Temperature: -40 to 150 °C.
Features
TDA7263L features: (1)Wide supply voltage range; (2)High output power 6+6W @ VS=20V, RL = 8Ω, THD=10%; (3)Mute facility (pop free)with low consumption; (4)Ac short circuit protection; (5)Thermal overload protection.
Diagrams

(China (Mainland))






