Product Summary
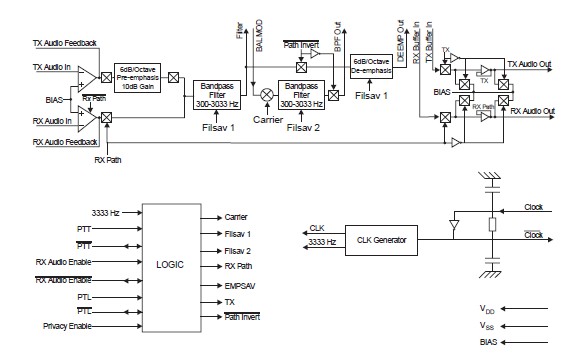
The MX01C is a voice band inverter. Applications are (1)Land mobile radio systems; (2)Community repeaters.
Parametrics
MX01C absolute maximum ratings: (1)Supply Voltage: -0.3 to 7.0 V; (2)Input Voltage at any pin (ref. VSS + 0 V): -0.3 to (VDD + 0.3 )V; (3)Current: VDD: 30 mA; (4)Current: VSS: 30 mA; (5)Current: Any other pin: 20 mA; (6)Maximum Device Dissipation at TAMB = 25°C: 800 mW; (7)Derating above 25°C: 10 mW/°C above 25°C; (8)Operating Temperature Range: -40 to 85 °C; (9)Storage Temperature Range: -55 to 125 °C.
Features
MX01C features: (1)CTCSS Compatible; (2)Fixed Frequency Inversion; (3)Low Power CMOS.
Diagrams

(China (Mainland))






