Product Summary
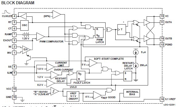
The UC3825ADW family of PWM controllers is improved versions of the standard UC3825 family. Performance enhancements have been made to several of the circuit blocks. Error amplifier gain bandwidth product is 12 MHz, while input offset voltage is 2 mV. Current limit threshold is assured to a tolerance of 5%. Oscillator discharge current is specified at 10 mA for accurate dead time control. Frequency accuracy is improved to 6%. Startup supply current, typically 100uA, is ideal for off-line applications. The output drivers are redesigned to actively sink current during UVLO at no expense to the startup current specification. In addition each output is capable of 2-A peak currents during transitions.
Parametrics
UC3825ADW absolute maximum ratings: (1)Supply voltage, VC, VCC, VIN: 22V; (2)Source or sink current, DC OUTA, OUTB, IO: 0.5A; (3)Source or sink current, pulse (0.5 μs) OUTA, OUTB, IO: 2.2A; (4)Analog inputs, INV, NI, RAMP: -0.3V to 7V; (5)Analog inputs, ILIM, SS -0.3V to 6V; (6)Power ground, PGND: ±0.2V; (7)Clock output current CLK/LEB, ICLK: -5mA; (8)Error amplifier output curre EAOUT, IO(EA): 5mA ; (9)Soft-start sink current, SS: 20 mA; (10)Oscillator charging current RT, IOSC: -5mA; (11)Operating virtual junction temperature range, TJ: -55℃ to 150℃; (12)Storage temperature, Tstg: -65℃ to 150℃; (13)Lead temperature 1,6 mm (1/16 inch) from case for 10 seconds: -55℃ to 150℃; (14)Storage temperature, TSTG: -65℃ to 150℃; (15)Lead temperature 1,6 mm (1/16 inch) from cases for 10 seconds, TSTG: 300℃.
Features
UC3825ADW features: (1)Improved Versions of the UC3823/UC3825 PWMs; (2)Compatible with Voltage-Mode or Current-Mode Control Methods; (3)Practical Operation at Switching Frequencies to 1 MHz; (4)50-ns Propagation Delay to Output; (5)High-Current Dual Totem Pole Outputs (2-A Peak); (6)Trimmed Oscillator Discharge Current; (7)Low 100uA Startup Current; (8)Pulse-by-Pulse Current Limiting Comparator; (9)Latched Overcurrent Comparator With Full Cycle Restart.
Diagrams

| Image | Part No | Mfg | Description | ![]() |
Pricing (USD) |
Quantity | ||||||||||||
|---|---|---|---|---|---|---|---|---|---|---|---|---|---|---|---|---|---|---|
![]() |
![]() UC3825ADW |
![]() Texas Instruments |
![]() Current Mode PWM Controllers High Speed PWM Controller |
![]() Data Sheet |
![]()
|
|
||||||||||||
![]() |
![]() UC3825ADWG4 |
![]() Texas Instruments |
![]() Current Mode PWM Controllers High Speed PWM Controller |
![]() Data Sheet |
![]()
|
|
||||||||||||
![]() |
![]() UC3825ADWTRG4 |
![]() Texas Instruments |
![]() Current Mode PWM Controllers High Speed PWM Controller |
![]() Data Sheet |
![]()
|
|
||||||||||||
![]() |
![]() UC3825ADWTR |
![]() Texas Instruments |
![]() Current Mode PWM Controllers High Speed PWM Controller |
![]() Data Sheet |
![]()
|
|
||||||||||||
(China (Mainland))









