Product Summary
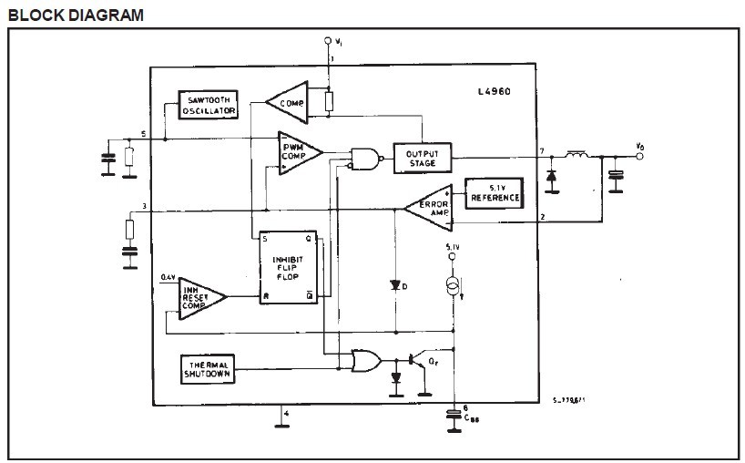
The L4960 is a monolithic power switching regulator delivering 2.5A at a voltage variable from 5V to 40V in step down configuration. It is mountedina Heptawattplastic power package and requires very few external components. Efficient operation at switching frequencies up to 150KHz allows a reduction in the size and cost of external filter components.
Parametrics
L4960 absolute maximum ratings: (1)V1, Input voltage: 50 V; (2)V1 - V7, Input to output voltage difference: 50 V; (3)V7, Negative output DC voltage: -1 V; (4)Negative output peak voltage at t = 0.1ms; f = 100KHz: -5 V; (5)V3, V6, Voltage at pin 3 and 6: 5.5 V; (6)V2, Voltage at pin 2: 7 V; (7)I3, Pin 3 sink current: 1 mA; (8)I5, Pin 5 source current: 20 mA; (9)Ptot, Power dissipation at Tcase ≤ 90℃: 15 W; (10)Tj, Tstg Junction and storage temperature: -40 to 150 ℃.
Features
L4960 features: (1)2.5A output current; (2)5.1V to 40V oputput voltagerange; (3)PRECISE (± 2%) on-chip reference; (4)high switching frequency; (5)very high efficiency (up to 90%); (6)very few external components; (7)soft start; (8)internal limiting current; (9)thermal shutdown.
Diagrams

| Image | Part No | Mfg | Description | ![]() |
Pricing (USD) |
Quantity | ||||||||||||
|---|---|---|---|---|---|---|---|---|---|---|---|---|---|---|---|---|---|---|
![]() |
![]() L4960 |
![]() STMicroelectronics |
![]() Switching Converters, Regulators & Controllers 5.1 to 40V 2.5 Amp |
![]() Data Sheet |
![]()
|
|
||||||||||||
![]() |
![]() L4960H |
![]() STMicroelectronics |
![]() Switching Converters, Regulators & Controllers 5.1 to 40V 2.5 Amp |
![]() Data Sheet |
![]()
|
|
||||||||||||
(China (Mainland))









