Product Summary
The MIC150J202HC is a RC timer/oscillator.It is designed to provide rail-to-rail pulses for precise time delay or frequency generation. Applications are (1)Precision timer; (2)Pulse generation; (3)Sequential timing; (4)Time-delay generation; (5)Missing pulse detector; (6)Micropower oscillator to 5MHz; (7)Charge-pump driver; (8)LED blinker; (9)Voltage converter; (10)Linear sweep generator; (11)Variable frequency and duty cycle oscillator; (12)Isolated feedback for power supplies.
Parametrics
MIC150J202HC absolute maximum ratings: (1)Forward Current: 30 mA; (2)Peak Forward Current Note: 100 mA; (3)Reverse Voltage: 5 V; (4)Power Dissipation: 120 mW; (5)Operation Temperature: -40 to +95 °C; (6)Storage Temperature: -40 to +100 °C; (7)Lead Soldering Temperature: Max. 260°C for 3 sec. max (3 mm from the base of the epoxy bulb).
Features
MIC150J202HC features: (1)+2.7V to +18V operation; (2)Low current <1mA typical shutdown mode (MIC1557)200mA typical (TRG and THR low)at 3V supply; (3)Timing from microseconds to hours; (4)“Zero” leakage trigger and threshold inputs; (5)50% square wave with one Resistor, one Capacitor; (6)Threshold input precedence over trigger input; (7)<15W output on resistance; (8)No output cross-conduction current spikes; (9)<0.005%/°C temperature stability; (10)<0.055%/V supply stability; (11)Small SOT-23-5 surface mount package.
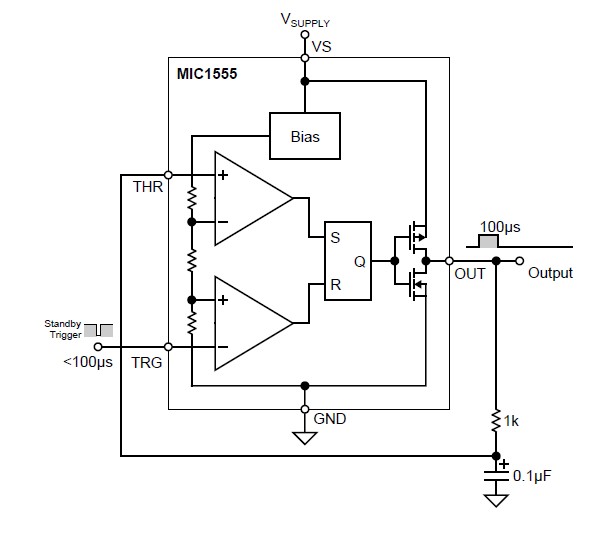
Diagrams

(China (Mainland))






