Product Summary
The MC33368D is an active power factor controller that functions as a boost preconverter in off–line power supply applications. MC33368D is optimized for low power, high density power supplies requiring a minimum board area, reduced component count and low power dissipation. The narrow body SOIC package of the MC33368D provides a small footprint. Integration of the high voltage startup saves approximately 0.7 W of power compared to resistor bootstrapped circuits.
Parametrics
MC33368D absolute maximum ratings: (1)power supply voltage (transient):20V; (2)power supply voltage (operating):16V; (3)line voltage: 500V; (4)zero current detect input: ±5.0mA; (5)restart diode current: 5.0mA; (6)operating junction temperature: 150℃; (7)TA: -25 to +125℃; (8)Tstg: -55 to +150℃.
Features
MC33368D features: (1)IIB: 1.0μA; (2)VIO: 2.0mV TYP; 50mV MAX; (3)TP:705 ns.
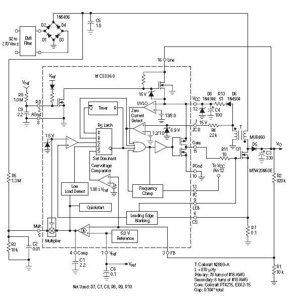
Diagrams

| Image | Part No | Mfg | Description | ![]() |
Pricing (USD) |
Quantity | ||||||||||||
|---|---|---|---|---|---|---|---|---|---|---|---|---|---|---|---|---|---|---|
![]() |
![]() MC33368D |
![]() ON Semiconductor |
![]() Power Factor Correction ICs High Voltage PFC |
![]() Data Sheet |
![]() Negotiable |
|
||||||||||||
![]() |
![]() MC33368DG |
![]() ON Semiconductor |
![]() Power Factor Correction ICs High Voltage PFC w/Critical Mode |
![]() Data Sheet |
![]()
|
|
||||||||||||
![]() |
![]() MC33368DR2G |
![]() ON Semiconductor |
![]() Power Factor Correction ICs High Voltage PFC w/Critical Mode |
![]() Data Sheet |
![]()
|
|
||||||||||||
![]() |
![]() MC33368DR2 |
![]() ON Semiconductor |
![]() Power Factor Correction ICs High Voltage PFC |
![]() Data Sheet |
![]() Negotiable |
|
||||||||||||
(China (Mainland))









