Product Summary
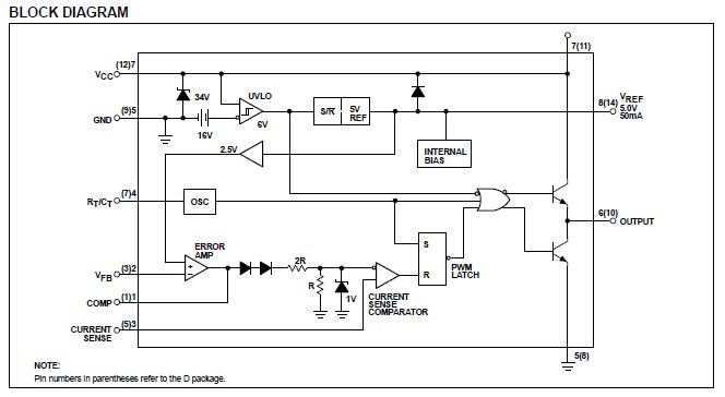
The UC3842 is a Current-mode PWM controller. The UC3842 is available in an 8-Pin mini-DIP the necessary features to implement off-line, fixed-frequency current-mode control schemes with a minimal external parts count. This technique results in improved line regulation, enhanced load response characteristics, and a simpler, easier to design control loop. Topological advantages include inherent pulse-by-pulse current limiting. Protection circuitry includes built-in undervoltage lock-out and current limiting. Other features of UC3842 include fully-latched operation, a 1% trimmed bandgap reference, and start-up current less than 1mA. The UC3842 features a totem-pole output designed to source and sink high peak current from a capacitive load, such as the gate of a power MOSFET. Consistent with N-channel power devices, the output is low in the OFF-state.
Parametrics
UC3842 absolute maximum ratings: (1)Supply voltage (ICC<30mA), VCC: Self-Limiting; (2)Supply voltage(low impedance source), VCC: 30V; (3)Output current 2, 3, IOUT: ±1A; (4)Output energy (capacitive load): 5mJ; (5)Analog inputs (Pin 2, Pin 3): -0.3 to 6.3V; (6)Error amp output sink current: 10mA; (7)Power dissipation at TA370℃, PD: 1W; (8)Storage temperature range, TSTG: -65 to +150℃; (9)Lead temperature(soldering, 10sec max), TSOLD: 300℃.
Features
UC3842 features: (1)Low start-up current (31mA); (2)Automatic feed-forward compensation; (3)Pulse-by-pulse current limiting; (4)Enhanced load response characteristics; (5)Undervoltage lock-out with hysteresis; (6)Double pulse suppression; (7)High current totem-pole output; (8)Internally-trimmed bandgap reference; (9)400kHz operation, guaranteed min.
Diagrams

| Image | Part No | Mfg | Description | ![]() |
Pricing (USD) |
Quantity | ||||||||||||
|---|---|---|---|---|---|---|---|---|---|---|---|---|---|---|---|---|---|---|
![]() |
![]() UC3842 |
![]() Other |
![]() |
![]() Data Sheet |
![]() Negotiable |
|
||||||||||||
![]() |
![]() UC3842/3/4/5 |
![]() Other |
![]() |
![]() Data Sheet |
![]() Negotiable |
|
||||||||||||
![]() |
![]() UC3842AD |
![]() Texas Instruments |
![]() Current Mode PWM Controllers Current Mode |
![]() Data Sheet |
![]()
|
|
||||||||||||
![]() |
![]() UC3842AD1 |
![]() STMicroelectronics |
![]() Switching Converters, Regulators & Controllers 0.5mA Current Mode |
![]() Data Sheet |
![]() Negotiable |
|
||||||||||||
![]() |
![]() UC3842AD8 |
![]() Texas Instruments |
![]() Current Mode PWM Controllers Current Mode |
![]() Data Sheet |
![]()
|
|
||||||||||||
![]() |
![]() UC3842AD8G4 |
![]() Texas Instruments |
![]() Current Mode PWM Controllers Current-Mode PWM Controller |
![]() Data Sheet |
![]()
|
|
||||||||||||
![]() |
![]() UC3842AD8TRG4 |
![]() Texas Instruments |
![]() Current Mode PWM Controllers Current-Mode PWM Controller |
![]() Data Sheet |
![]()
|
|
||||||||||||
![]() |
![]() UC3842ADG4 |
![]() Texas Instruments |
![]() Current Mode PWM Controllers Current Mode |
![]() Data Sheet |
![]()
|
|
||||||||||||
(China (Mainland))










